近期一些客户来电反映说EVAK水泵是不是所谓:德国依菲柯水泵,并引起了一些不必要的猜想和误会,在此就EVAK品牌和依菲柯的关系做简要阐述以正视听。
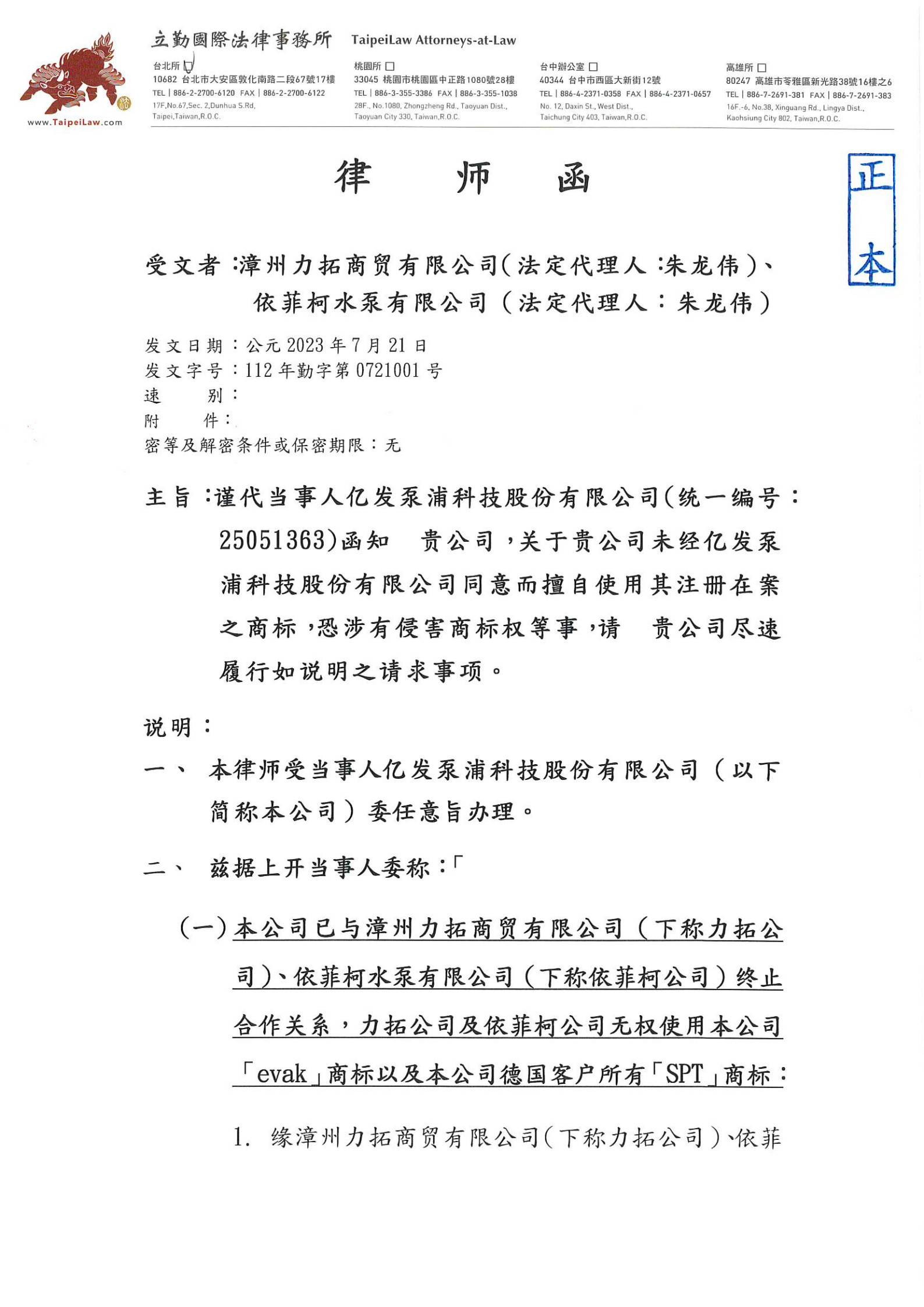
首先,EVAK PUMP以及EVAK品牌商标合法持有者为:億發泵浦科技股份有限公司(中国/台湾省/台中市);漳州依菲柯水泵有限公司为中国大陆资企业;两者于2023年以前确实有过合作,合作期间依菲柯水泵公司未经億發泵浦公司授权许可的情况下将EVAK和依菲柯名称绑定推广,并抢注中国大陆境内的LOGO商标(原装未改),并设了一众以EVAK为核心的网站、微信公众号、平台网站的推广,影响面极大。
再此郑重向广大客户说明:
億發泵浦科技股份有限公司与漳州依菲柯水泵有限公司已于2023年年初以正式告知函的形式终止与其的合作关系;
以律师函的形式发送漳州依菲柯水泵有限公司,就注销抢注的大陆境内的億發合法商标事宜,就关停冒用EVAK商标LOGO注册的网站、微信公众号等网推站点事宜,就公司大客户德国SPT集团的虚假宣传进行纠正消除影响事宜,等等一并正式以法律的形式进行的告知。目前,漳州依菲柯水泵有限公司基本已落实。
鉴于,历年来该司网络推广痕迹众多一时难以清理到位,目前百度解析仍为依菲柯公司;如有任何疑问可致电我司进行了解
电话:400-008-3821
附件:商标注册信息、正式函告文书、律师函关键页







